Wednesday February 2026

হটলাইন

সেবা এবং ধাপ

নং শিরোনাম সেবার ধাপ কার্যকলাপ
  
নামজারী ও জমাখারিজ কেসের আদেশের নকল প্রদান পদ্ধতি দেখুন
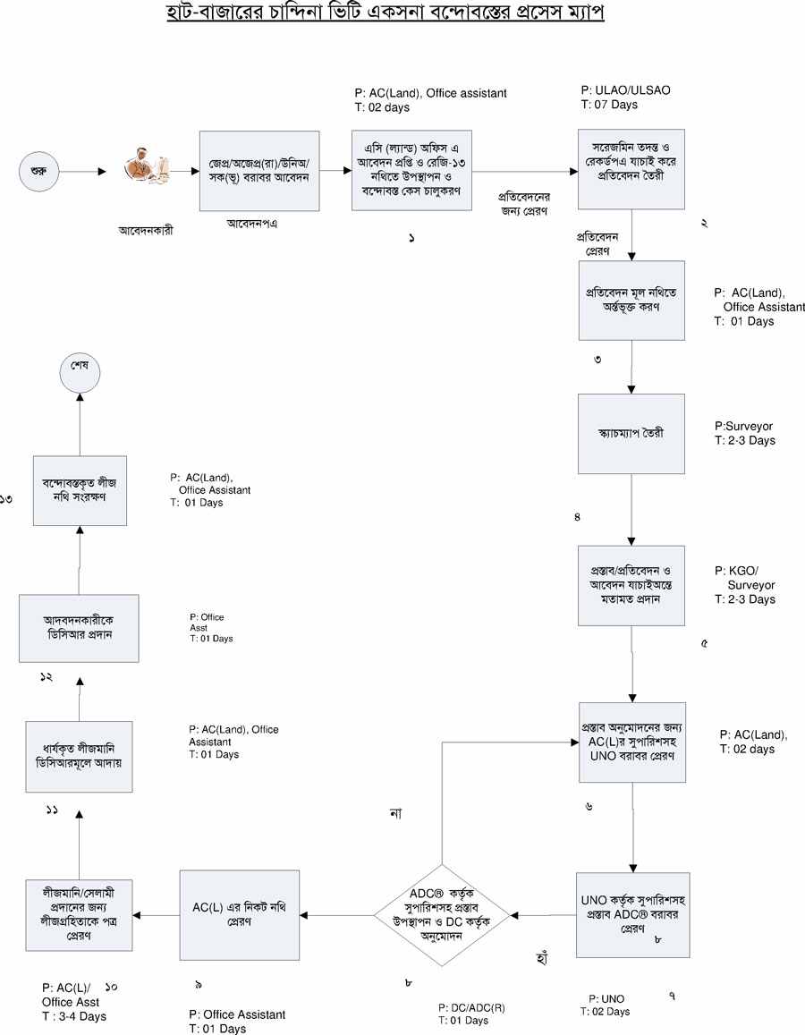
হাট বাজারের চান্দিনা ভিটি একসনা বন্দোবস্ত পদ্ধতি দেখুন
অকৃষি খাস জমি বন্দোবস্ত পাওয়ার পদ্ধতি দেখুন
দেওয়ানী আদালতের রায় বা আদেশমূলে রেকর্ড সংশোধনের পদ্ধতি দেখুন
কৃষি খাস জমি বন্দোবস্ত পাবার পদ্ধতি দেখুন
২০ একর পর্যন্ত জলমহাল ইজারা প্রদান পদ্ধতি দেখুন
অর্পিত সম্পত্তির নাম পরিবর্তনসহ নবায়নের পদ্ধতি দেখুন
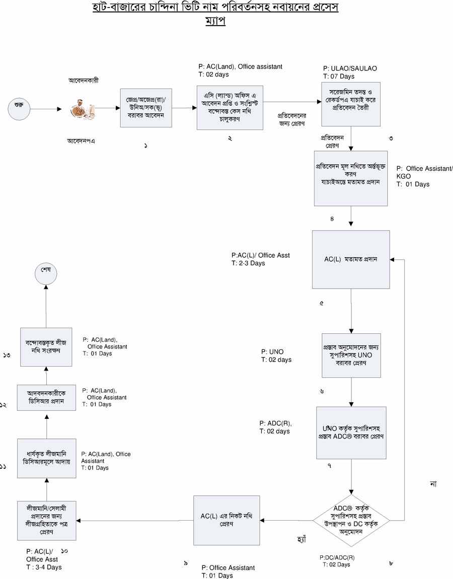
হাট বাজারের চান্দিনা ভিটি নাম পরিবর্তন ও নবায়ন পদ্ধতি দেখুন
দেখছেন ১ থেকে ৮ পর্যন্ত, মোট ৮ এন্ট্রি

এক্সেসিবিলিটি

স্ক্রিন রিডার ডাউনলোড করুন